vwin德赢ac米兰官方网班级学风建设考核办法(修订)
为激励vwin德赢学生勤奋学习,加强班级学风建设,营造良好的学习氛围,促进学风建设长效机制的形成,结合vwin德赢实际,制订本办法。
第一条本办法适用于vwin德赢ac米兰官方网全日制普通高等教育本科、预科班级。
第二条本办法作为学校优良学风班级等各级各类先进班集体的重要考核依据。
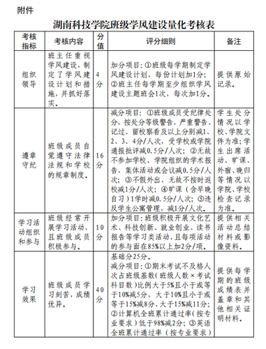
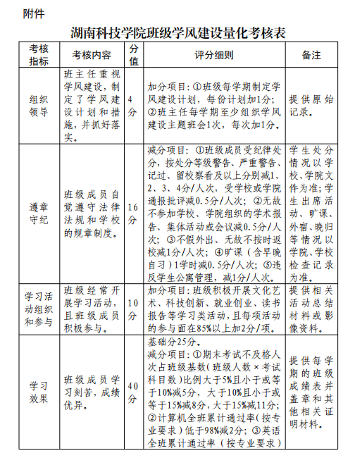
第三条班级的学风建设量化考核主要包括组织领导、遵章守纪、学习活动组织和参与、学习效果、学习竞赛获奖、教师评价等六个指标,考核指标体系的具体内容、标准见附件《vwin德赢ac米兰官方网班级学风建设量化考核表》。
第四条班级学风建设考核结果分为优良、合格和不合格三个等级:优良为85 分以上(含 85 分);合格为 84 分—60 分(含60 分);不合格为 60 分以下。
第五条教学学院、学校每年12 月份进行一次班级学风建设考核工作。教学学院负责具体组织,学生工作部(处)负责协调工作。
第六条各教学学院成立班级学风建设考核工作小组,由学院党总支副书记、辅导员等组成,主要职责是具体组织、监督、审查各班级学风建设考核。
第七条班级学风建设考核工作的具体程序为:
1.班级自评。各班级按照《vwin德赢ac米兰官方网班级学风建设量化考核表》,准备考核材料,形成自评报告并给出自评得分。
2.学院考核。各教学学院对所属班级进行评价考核,并给出考核结果报学生工作部(处)。
3.学校评价。学生工作部(处)对各班级学风建设考核情况进行汇总审核,确定各班级的考核等级,并公布考核结果。
4.反馈提高。学生工作部(处)将考核情况及时向各教学学院反馈,各教学学院根据存在的问题制定改进措施,不断提高班级学风建设水平。
第八条根据考核结果,学校对学风建设成绩突出的班级予以表彰奖励,将值得借鉴的经验和做法进行宣传推广;对思想不
重视、工作不得力的班级提出批评,督促其改进提高。同时,班级学风建设考核结果作为班主任评先评优、辅导员年度考核的重要依据。
第九条本办法由学生工作部(处)负责解释。
第十条本办法于2022 年 5 月 16 日校长办公室会审定通过,自公布之日起施行。原《vwin德赢ac米兰官方网班级学风建设考核办法(试行)》(湘科院校办字〔2012〕20 号)同时废止。
附件:vwin德赢ac米兰官方网班级学风建设量化考核表


QQ图片20220609104257